APPLE E-COMMERCE
BRAND SYSTEM

UI//UX

Credits:
Agency: WongDoody
Project Manager: Karim Moussaad
UX Lead: Ruthie Edwards
UX Designer: James Neal
UI Lead: Donnie Faires
UI Designer: Shaun Fernandes

OVERVIEW:
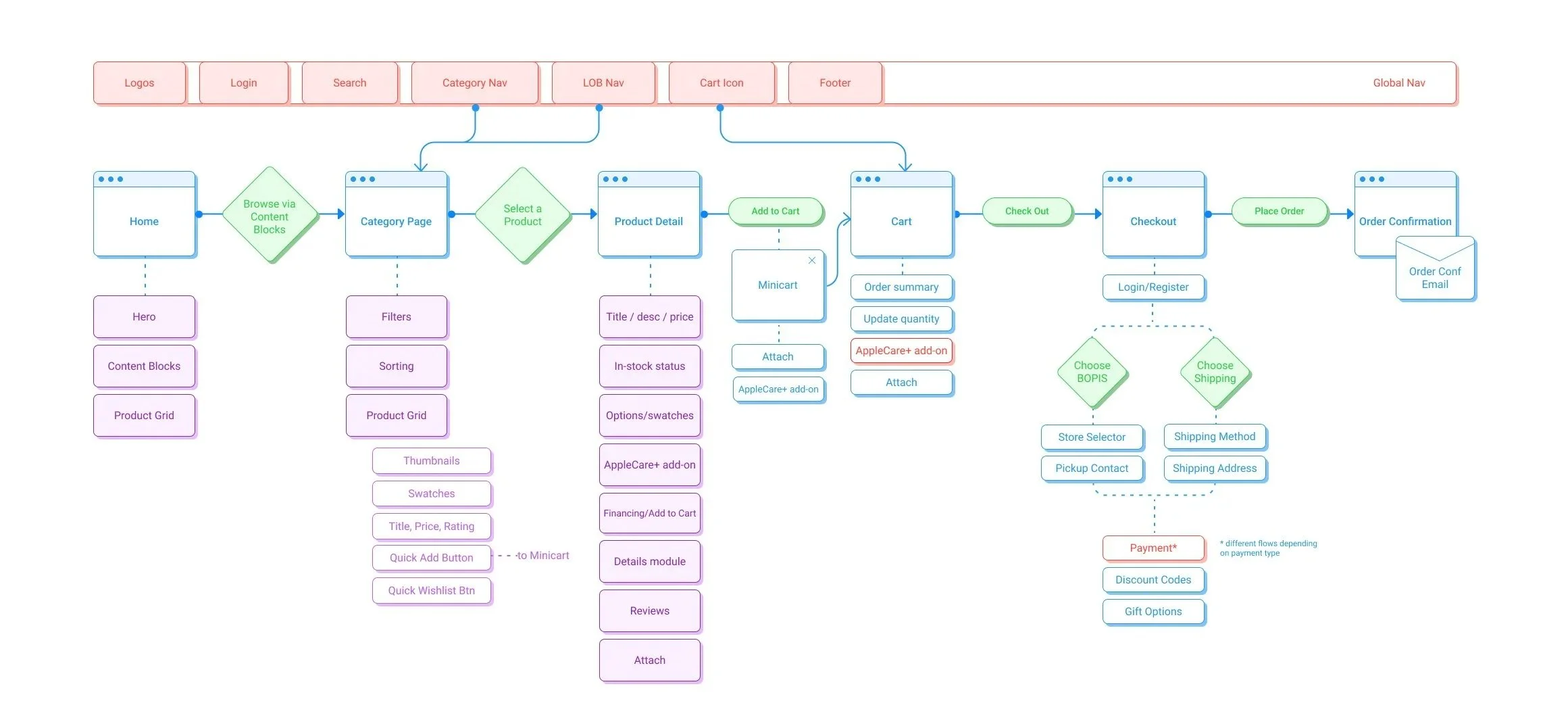
As Design Principal on a large-sized team, I was involved in the Discovery > Define > Design > Testing phases of the project as outlined below. I was responsible for the art direction and creation of the user interface, which manifested in the form of a component-based Design System in Figma. Additional tasks included the creation of wireframes, and high fidelity mockups,

The goal was to create an Apple branded UI experience that worked across the e-commerce platform for various Apple Authorized Resellers. I defined my approach by keeping three core values in mind; scaleability, accessibility, and consistency. To achieve this I focused on building an Atomic Design System that contained all UI components. The key challenge of Apple’s request was, “Making it look like Apple, but not Apple.”

High Fidelity Mockups//

Next
Next

The Lumen Project